金华市金东区人民法院自2022年5月1日起有权管辖诉讼标的额为人民币500万元以下一审一般知识产权民事纠纷案件、一审知识产权行政案件。一审知识产权刑事案件,发明专利、实用新型专利、植物新品种、集成电路布图设计、技术秘密、计算机软件权属、侵权纠纷、垄断及涉及驰名商标认定案件除外。

《最高人民法院关于第一审知识产权民事、行政案件管辖的若干规定》已于2021年12月27日由最高人民法院审判委员会第1858次会议通过,现予公布,自2022年5月1日起施行。
最高人民法院
2022年4月20日
法释〔2022〕13号
最高人民法院
关于第一审知识产权民事、行政案件管辖的若干规定
(2021年12月27日最高人民法院审判委员会第1858次会议通过,自2022年5月1日起施行)
为进一步完善知识产权案件管辖制度,合理定位四级法院审判职能,根据《中华人民共和国民事诉讼法》《中华人民共和国行政诉讼法》等法律规定,结合知识产权审判实践,制定本规定。
第一条 发明专利、实用新型专利、植物新品种、集成电路布图设计、技术秘密、计算机软件的权属、侵权纠纷以及垄断纠纷第一审民事、行政案件由知识产权法院,省、自治区、直辖市人民政府所在地的中级人民法院和最高人民法院确定的中级人民法院管辖。
法律对知识产权法院的管辖有规定的,依照其规定。
第二条 外观设计专利的权属、侵权纠纷以及涉驰名商标认定第一审民事、行政案件由知识产权法院和中级人民法院管辖;经最高人民法院批准,也可以由基层人民法院管辖,但外观设计专利行政案件除外。
本规定第一条及本条第一款规定之外的第一审知识产权案件诉讼标的额在最高人民法院确定的数额以上的,以及涉及国务院部门、县级以上地方人民政府或者海关行政行为的,由中级人民法院管辖。
法律对知识产权法院的管辖有规定的,依照其规定。
第三条 本规定第一条、第二条规定之外的第一审知识产权民事、行政案件,由最高人民法院确定的基层人民法院管辖。
第四条 对新类型、疑难复杂或者具有法律适用指导意义等知识产权民事、行政案件,上级人民法院可以依照诉讼法有关规定,根据下级人民法院报请或者自行决定提级审理。
确有必要将本院管辖的第一审知识产权民事案件交下级人民法院审理的,应当依照民事诉讼法第三十九条第一款的规定,逐案报请其上级人民法院批准。
第五条 依照本规定需要最高人民法院确定管辖或者调整管辖的诉讼标的额标准、区域范围的,应当层报最高人民法院批准。
第六条 本规定自2022年5月1日起施行。
最高人民法院此前发布的司法解释与本规定不一致的,以本规定为准。
法〔2022〕109号
最高人民法院
关于印发基层人民法院管辖第一审知识产权民事、行政案件标准的通知
各省、自治区、直辖市高级人民法院,解放军军事法院,新疆维吾尔自治区高级人民法院生产建设兵团分院:
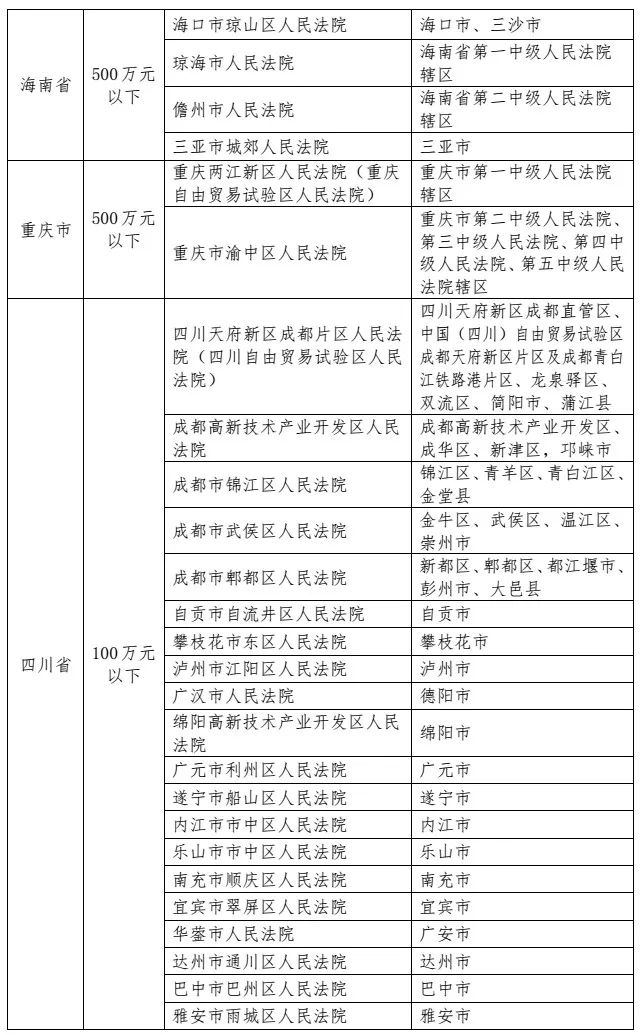
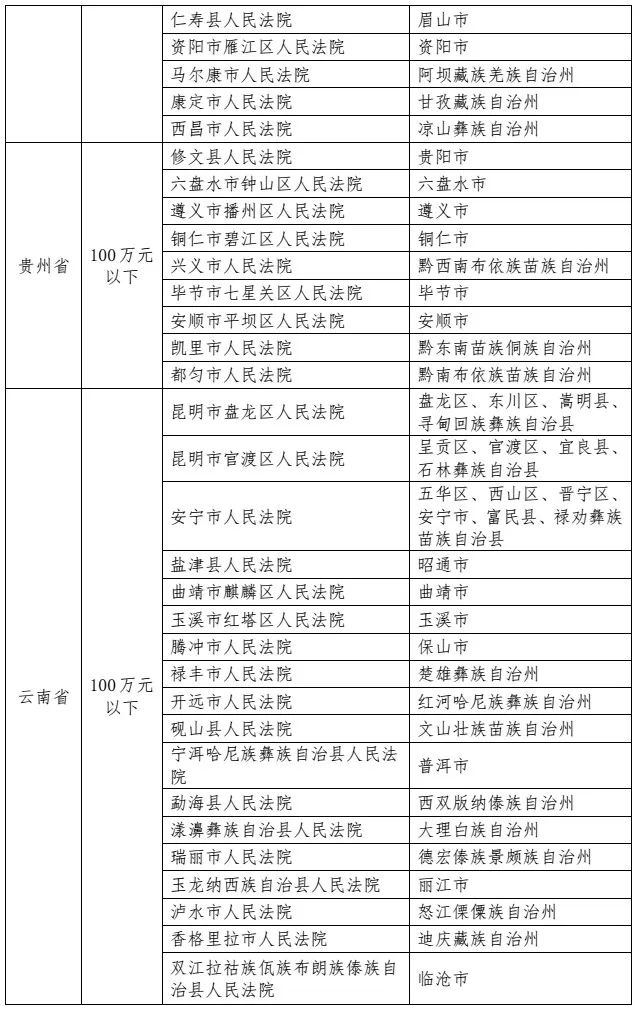
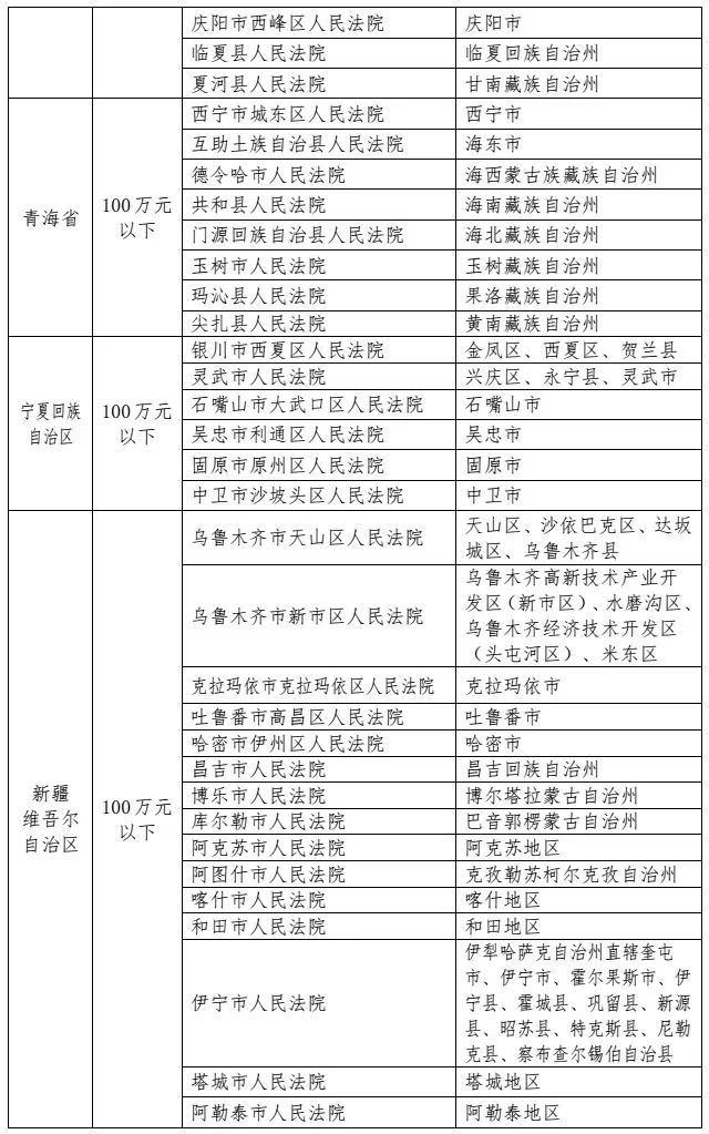
根据《最高人民法院关于第一审知识产权民事、行政案件管辖的若干规定》,最高人民法院确定了具有知识产权民事、行政案件管辖权的基层人民法院及其管辖区域、管辖第一审知识产权民事案件诉讼标的额的标准。现予以印发,自2022年5月1日起施行。本通知施行前已经受理的案件,仍按照原标准执行。
最高人民法院
2022年4月20日
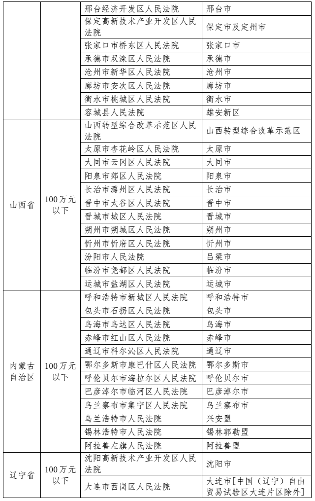
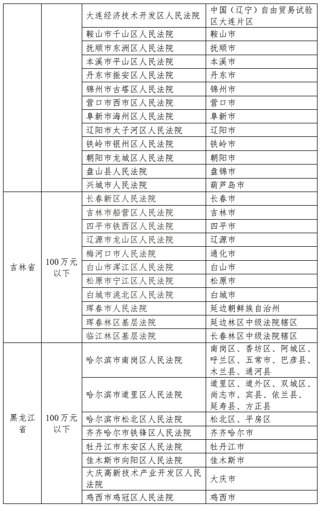
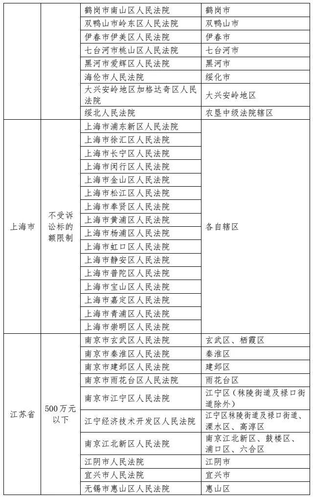
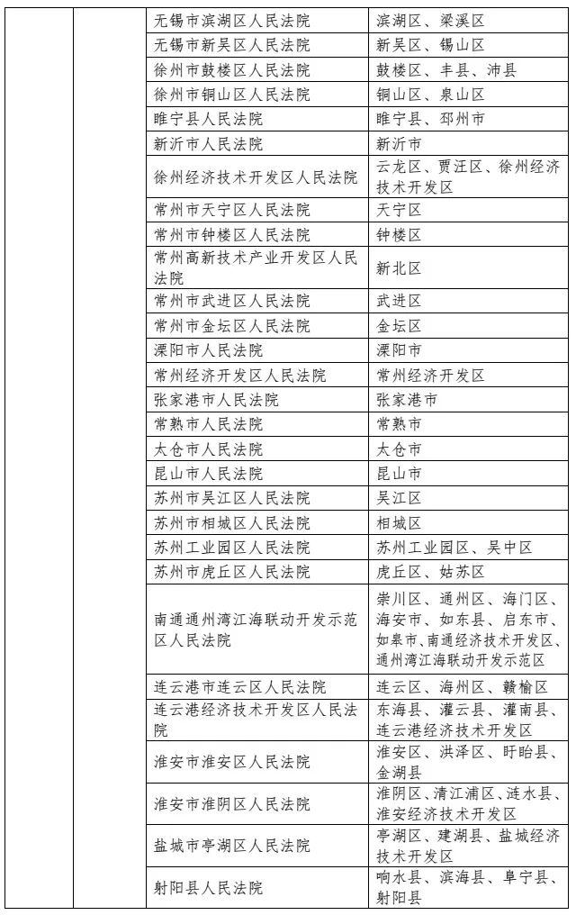
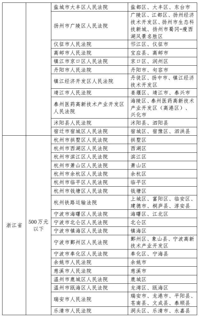
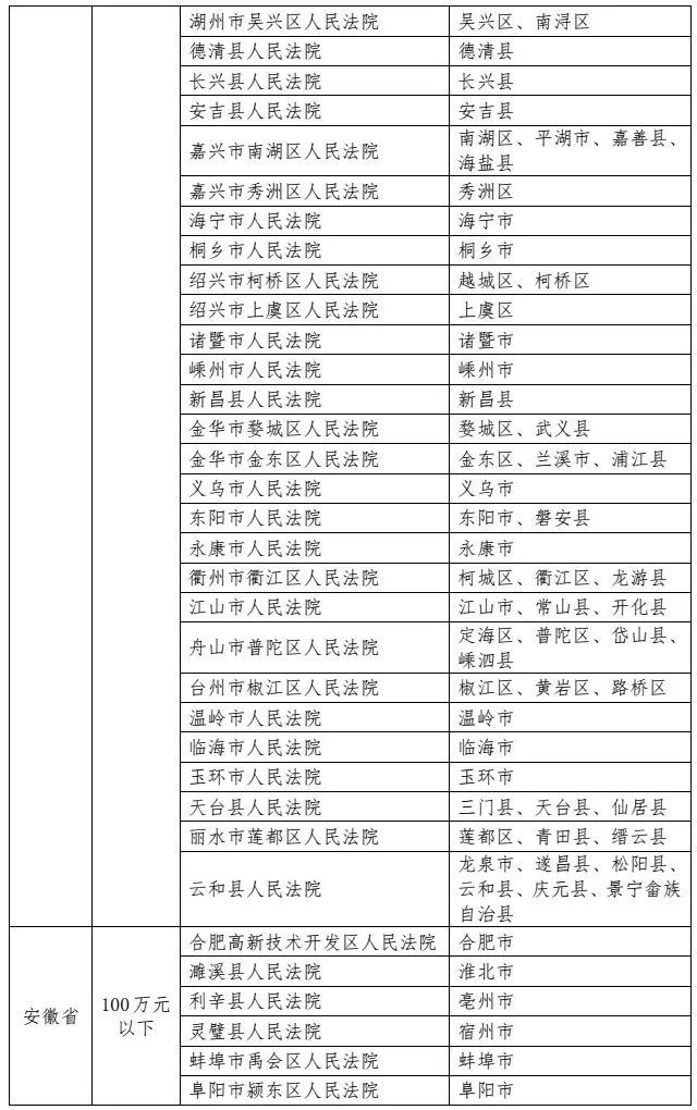
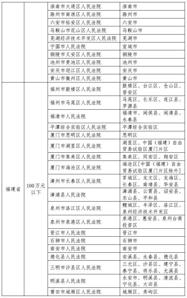
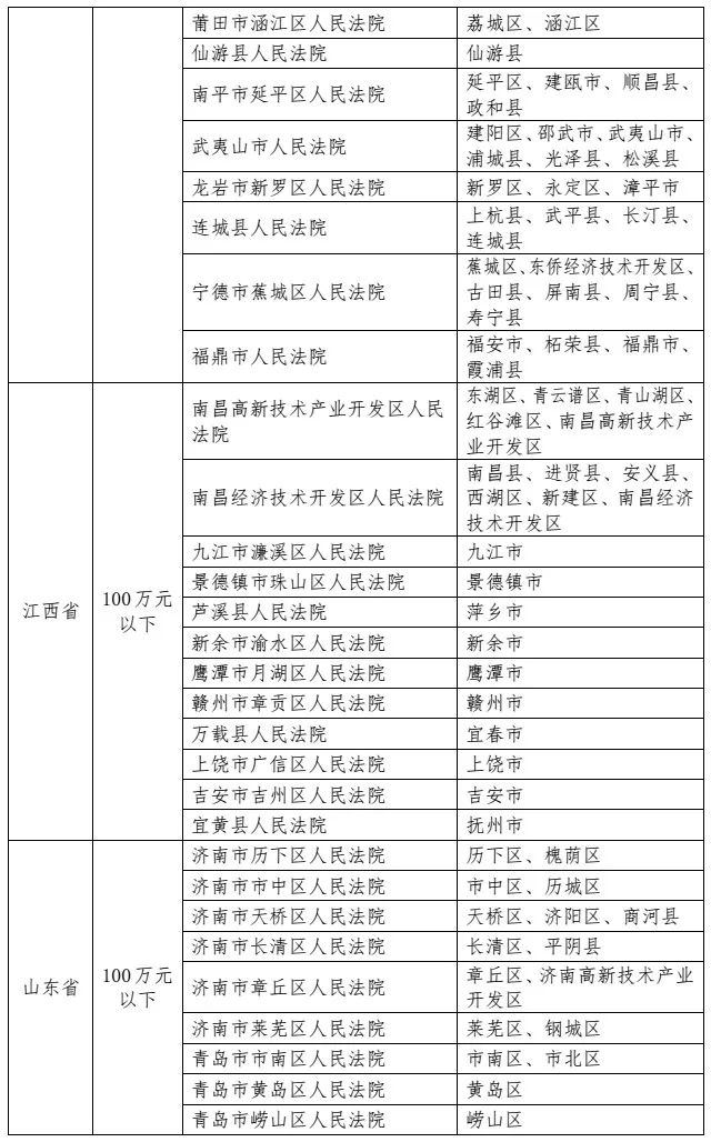
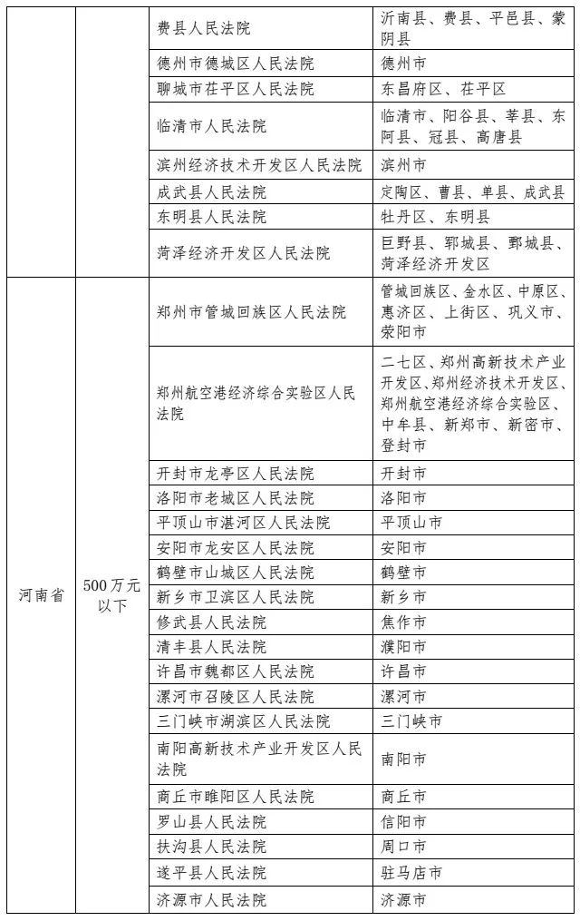
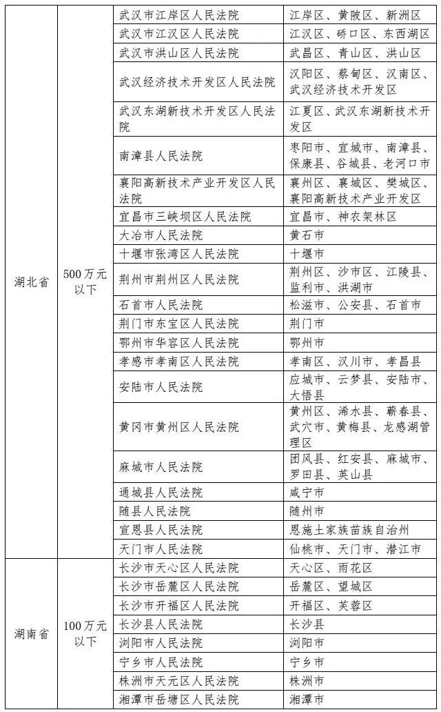
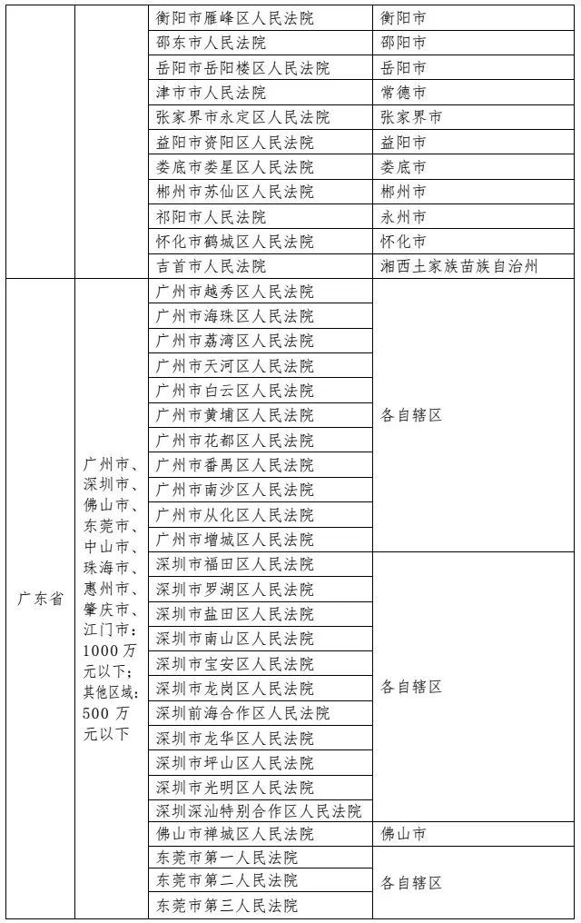
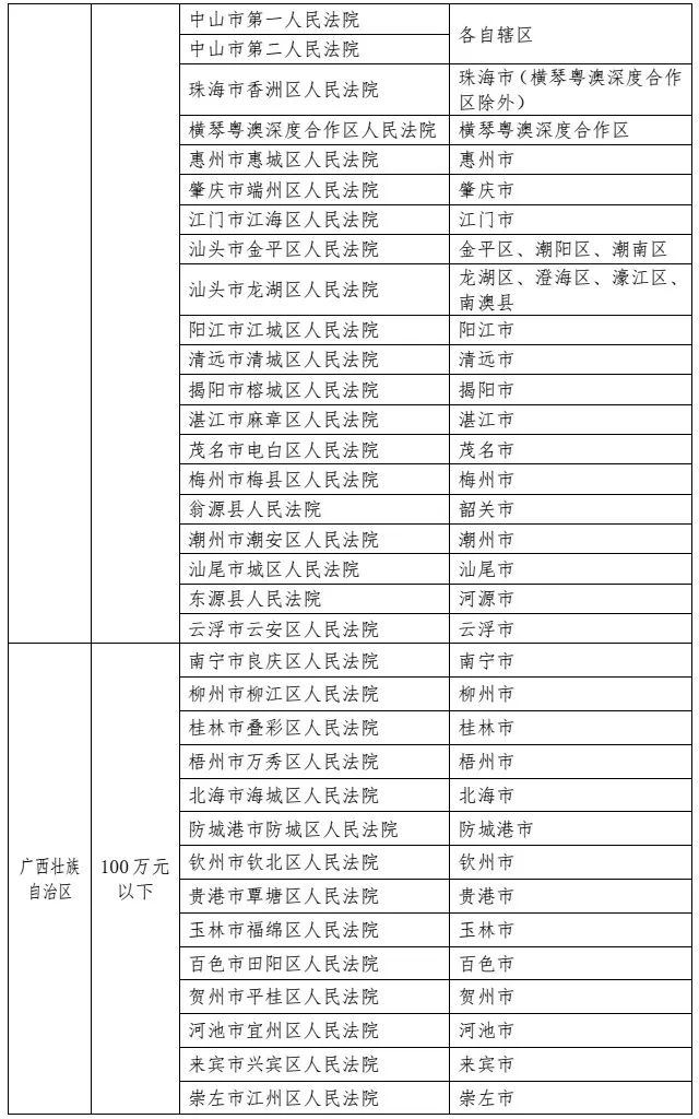
基层人民法院管辖第一审知识产权民事、行政案件标准



















